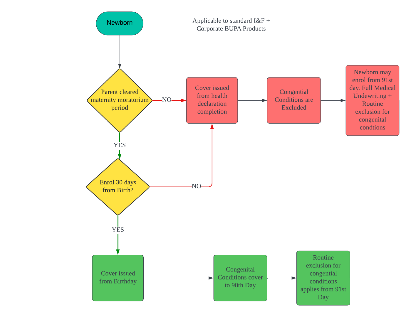
Benefit is only triggered when the parent member makes a formal application to BUPA to enrol the newborn onto a membership.

Please reach our to our team with your newborn's birth certficate within 30 days from birth to activate the cover
Modified on: Wed, 31 Jul, 2024 at 5:35 PM
Benefit is only triggered when the parent member makes a formal application to BUPA to enrol the newborn onto a membership.

Please reach our to our team with your newborn's birth certficate within 30 days from birth to activate the cover
Did you find it helpful? Yes No
Send feedback